Live broadcast of celebrities

大咖直播

中国资本市场50人论坛

当前位置:首页 > 大咖直播

郑智:后资管新规时代的中国资产管理行业(上)

发布时间:09月21日

什么是资产管理?按照我的理解,其实就是8个字——受人之托,代人理财。它和银行的区别在于银行是拿自己的资本金承担存款的兑付义务,而资管就是我“受你之托,代你理财”,投资的结果要投资者自己承担。通俗的讲,就像炒股票一样,赔了就得认。大家听到刚性兑付不是挺好吗?但是这样一个刚性兑付是牺牲了整个金融体系的稳定性为代价。比如说银行,在表外再搞一个刚性兑付理财资金池,实际上是放大了自己的经营杠杆。


以下内容节选自直播实录:


本文内容主要分为三部分:

1.什么是资管新规?

2.多层次资本市场建设

3.商业银行与信托


一、什么是资管新规?

对于整个大资管,我画了一个“资管八雄图”来展示。按照监管序列来讲,包括银保监会现在监管的商业银行理财任务,以及信托公司的资金信托业务,还有保险资管,就是保险资产管理公司的资管业务。银监会主要监管这三块。


证监会监管哪些呢?一是我们所熟知的基金公司,二是证券公司所从事的资管业务,三是期货公司所从事的资管业务。还有两类比较特殊,一类是私募资金,在中国基金业协会备案,实际上证监会在监管;还有一类是类金融机构,包括租赁、保理、小贷、担保、典当等等。这类机构原来监管比较混乱,现在全国金融工作会议之后,按照监管体系中央出政策,地方负责具体的监管。整个大资管就是这样一个概况。


而资管新规是近十年来中国在金融监管领域最重要的一份文件,一份里程碑式的文件,要整治金融乱象。在我看来,我们国家金融乱象主要就是三块。一是非法集资的乱象,过去的非法集资打着互联网金融的幌子,其实跟互联网金融没有关系,表现出来的就是P2P。二是资管同业乱象,形式说是做资管,其实在做影子银行的事情,对金融稳定造成了威胁。有很多银行偏离自己的本业,大做同业业务,整个杠杆不断放大。三是不法分子违规构建金融集团,主要是这三个乱象。

资管同业乱象最重要的整治手段就是出台资管新规。资管新规最重要的使命就是要把资管行业的刚性兑付潜规则打破,让它成为真正受人之托、代人理财的真正资管。怎么解读它?我大概归纳为这么几句话。


第一句话,打破刚性兑付。怎么才能打破刚性兑付呢?发一个理财产品,必须是像基金一样,告诉客户净值是多少。如果你给出了预期收益率,刚性兑付了,那么监管部门将要来处罚。再就是要求银行必须剥离理财业务,成立一个理财子公司。因为银行在我们国家是非常特殊的一类金融机构,银行发行的理财产品很难打破刚性兑付。


第二句话,要去资金池。比如我们整个大资管最大的一块是银行理财,但它虽然规模很大,模式却很简单。形象的就是银行在自己资产负债表之外再造了一个小银行,这个小银行跟表内比起来没有杠杆率约束、没有拨备,某种程度上是一个裸奔银行。它的运作模式是什么呢?一边发行各种各样的理财产品,放在一个池子里;一边再去投一些资产,这些资产表现为一部分债券,一部分货币市场工具,还有一部分最重要的就是非标债权资产。


什么叫非标债权资产呢?就是银行理财资金通过一个通道去放了一笔贷款。表内天然就是搞期限错配的,所以它很容易把表内的这套经营思路也移植到它的理财业务来。银行理财过去获利的原理就是不断发短期理财产品,然后在另外对接一个长期的,比如两年期的一个贷款,让它在池子里滚动起来,就获取了中间期限错配的利差。


整个资管新规里面非常重要的一句话,就是任何直接或者间接投资于非标准化的债权资产的资产管理产品,其非标债权资产的到期日不得晚于封闭式资产管理的到期日,或者开放式资产管理产品的最近一次开放日。意思就是一个产品的期限必须长于它的资产期限。就相当于我如果投非标,先收回这笔非标贷款,然后再来兑付投资者。禁止非标资产的期限错配是资管新规杀伤力非常重要的一个条款。


第三句话,拉平监管,包括杠杆率、分级、通道等,去整治乱象。大家都知道2018年4月27日资管新规颁布,2018年7月20号迎来了一个大的逆转,这也是因为国际国内复杂的形势下面,我们必须对资管新规的贯彻实施有所妥协。


第一个问题,资管产品的刚性兑付打破了吗?

资管新规信誓旦旦说一定要打破刚兑,谁刚兑就处罚谁,而且举报有奖。事实上到今天,我们觉得这个力度大为削弱,监管强推的刚性兑付打破的进程有所暂缓。但是投资者也不可以掉以轻心,因为确实某些基础资产正在恶化。它不是监管部门是否允许资管机构刚不刚兑的问题,而是资管机构有多少资本金能不能刚兑得起的问题。所以我们现在做投资的话,还是要穿透底层资产去看。


第二个问题,资管产品实现了净值化吗?

所有金融资管机构都会宣称净值化了,但同样另外一个概念就开始广泛的应用起来,就是业绩比较基准。这个业绩比较基准本来是基金行业的概念,比如沪深300指数,它本身是一个浮动的东西。现在的银行理财,比如说信托,它的业绩比较基准直接给了一个数字,事实上还是一个预期收益率的变种。这个净值化本身是一个非常缓慢的过程,因为投资者的习惯很难改变。


第三个问题,银行理财资金池、资产池的模式改变了吗?

这个确实改变比较大,现在它必须是这么一一对应的。事实上银行理财可以把这个产品规模本身做的足够大,内部去做一些资产的调节。


第四个问题,银行理财子公司与母行的风险割断了吗?

这个涉及到银行理财子公司是不是能和母行独立运作的问题。我认为这个独立是非常困难的,因为理财子公司出来,卖产品得靠母行,找资产还得跟母行做很多的联动。这样一个关系很难说割断就割断的。


第五个问题,资管新规号称要拉平所有的资管行业的监管,这个监管尺度统一了吗?

作为观察中国资管行业十年之久的一个观察人士,我也感觉很遗憾,我们的监管尺度并没有拉平。有的行业其实是借贯彻落实资管新规拿到很多的利好政策,有些的行业非常严的执行了资管新规。


二、多层次资本市场建设


我们从三个维度阐释这个事情。


第一,大家经常听到说我们要建设多层次的资本市场。这个多层次资本市场意味着我们要推多层次的股票市场,除了创业板、中小板还有新三板,科创板。我们的股票要搞注册制,债券市场要大发展,资产证券化市场要大发展。请问,我们搞出这么多的股票、债券、ABS卖给谁?这就是现在中国债券市场大的问题,银行持有集中度太高了。


多层次资本市场建设,其中之意,就是我们要有一个强大的资产管理行业,吸收个人和机构的钱,然后发挥自己的资产配置、专业投资的优势配置到这些金融资产上。那么融资的企业才能融到钱,这些股票市场、债券市场才能搞活。我们这样一个散户主导的股票市场格局才能慢慢优化。所以没有一个强大的资产管理行业,就不可能有中国的多层次资本市场,也不可能有中国的金融体系的改革转型和升级。


我们整个金融体系正在一个演变的过程当中。最开始是银行主导的体系,比如存款、贷款。后来慢慢进化,资本市场往前发展了一些,之后就搞出一个大资管,影子银行。影子银行只是过渡阶段,最终的形态就是资管对投行。投行把企业的融资需求、各种资产流动起来,形成一个丰富的金融市场,资管再去投资。逻辑上来讲,中国资管行业还有非常大的发展空间。


第二,从全球对标来讲,我们今天非常自豪的是中国拥有全宇宙最大的商业银行,是中国工商银行。有多大呢?按照2019年三季度的数据是30.4264万亿表内总资产。全球最大的资产管理公司是贝莱德,截至2019年末,他的管理规模是7.43万亿美元,约合人民币是51.79万亿元。也就是说全球最大的资产管理公司所管理的资产管理比全宇宙最大的商业银行还要大,大家可以看看这样一个发展空间有多大。


第三,中国的资管机构,如果做不好一定是自己的能力问题。因为中国资管是有一个有特色的资管,因为它同时拿了4块牌照,一块资产管理的牌照,一块财富管理的牌照,一块投资银行的牌照,一块受托服务的牌照。中国资管机构既可以走综合化的道路,也可以选择“小而美”,没有理由做不好。


但是大家现在感受到一个阵痛,就是因为资管新规落实的细则下来,大家很多过去的业务做不了。但是我想我们不要为一个逝去的旧时代而哀伤,而应该热烈的拥抱一个新时代的到来。过去的时代是什么呢?有一个词叫泛资管。2018年资管新规出来,泛资管这个时代已经死去了。那我们怎么新生呢?就是迎接真资管时代的到来。并不是说资产管理这个业务没有前途了,而是我们原来本身干的就不是真正的资管,我们现在才真正开始干资管。


接下来我们说说每个资管行业的一些情况和业务模式。


三、商业银行与信托


第一,商业银行。


首先要讲一个概念,在中国谈金融行业,首先要关注银行,因为其他的金融机构跟银行比起来不是一个量级。这么多金融行业如果排序的好,信托现在号称第二大,但是信托有很多资产本身是银行的。信托行业作为第二大金融行业,它整个规模加起来还不如一家工商银行大。中国的金融体系里,银行是绝对的中流砥柱。在大资管同样如此,银行理财才是最大的,是最上游。而且任何的监管政策对银行理财的影响,它会传导到下游。


银行理财过去就是一个资金池对资产池的表外影子银行的运作模式。现在资管新规迫使它破掉这个资金池,要净值化。同时,要求它必须把理财业务剥离出来成立一家理财子公司。所以他们最近在干吗,一句话就是在忙着成立银行理财子公司以及怎么干的问题。它有多大呢?按照2019年二季度末的数据是22.18万亿。


特别注意的是按照资管新规,现在银行保本型理财产品就不算资管,我们这里所说的资管是指非保本型的银行理财产品。现在从产品形态来讲,银行理财就分成两种,一种是原来母行发行的,这些所谓的老产品,还是按照预期收益率发行的;另一种就是银行理财子公司所发行的净值化产品。现在就存在这么一个并存的过渡时期。

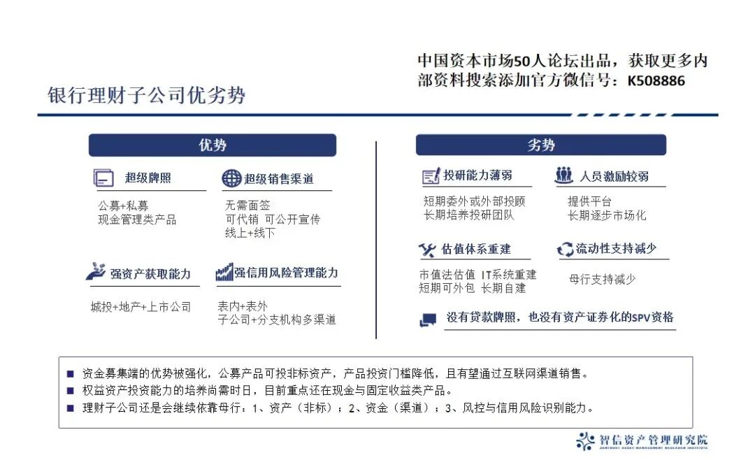
各类金融机构都特别关注银行理财子公司,有很多机构觉得银行理财子公司横空出世之后,自己就没饭吃了,尤其是信托就特别担心。我觉得应该客观的看待银行理财子公司的优劣势。我们分析一下,银行理财子公司的优势究竟在哪里,同时它有什么样的短板。


首先银行理财子公司的优势是一个超级牌照。既可以做公募,又可以做私募。什么意思?我们简单说一下,这是资管新规对所有产品的分类,公募可以公开募集、公开宣传,但是主要去投标准化的资产,例如股票、债券等标准化的资产。也就是说公募是放开你的资金募集端,但是严格管控的是你的投资端。私募相反,它管控的是你的募资端。募资端要求,第一不能公开宣传,第二必须两百人以下。并且一般来讲都需要向合格投资者,就是高净值投资者募集。


银行既可以干公募,又可以干私募,同时还有一个政策洼地,是别的机构都比不了的,它公募还能投非标资产。非标资产因为收益比较稳定,还有现金管理产品。当然现在银保监会正在酝酿一些政策,要把它和货币市场基金拉平。再一个就是即使资管新规下来,银行理财子公司仍然是资管市场绝对的王者,因为它依托银行这么一个庞大的渠道。


过去银行理财子公司的理财产品没有上互联网销售,是因为原来的监管理念有一条规定,首次购买银行理财产品必须您柜面签。现在这条对银行理财子公司来说已经取消了,已经可以远程购买。只要银保监会松口,银行理财子公司的产品分分钟可以上阿里和腾讯的平台。从这些互联网渠道来讲,其实他们最想的是银行理财和信托,只是过去不让卖而已。


银行理财子公司的优势就在资金端,所以我们该跪银行还得跪银行,因为它是大金主。但是它的劣势在哪里呢?一是它在权益资产投资能力客观来讲是比较薄弱的,当然现在理财子公司纷纷都在补自己的短板。因为过去银行理财是倾向于投固定收益率资产,为什么不会大量投股票呢?是因为投资者都要求要实现预期收益率,都要刚兑。这样一个投资结构限制了它在股票市场的投资。过去银行理财怎么做投资呢?做股票投资就是拿一个大池子里面分几十亿,然后做委外,基金、私募都可以。因为几十亿听起来很大,但是对银行这种庞大的池子来讲,这样一个波动对整个池子的影响是比较小的。


其实过去并不是说银行理财不能投股票,是因为它没有动力投。没有动力投是因为它背后的资金结构问题。当然现在成立理财子公司之后,大家要去弥补自己的这个短板。但是由于银行理财子公司有这么大的资金量,所以它在股票市场投资风格,也会跟其他的机构有所区别。它更多的可能去做FOF和MOM,甚至包括做一些被动投资,因为纯粹拼多投的投资能力的很难。


再一个从牌照上来讲,银行理财子公司比起其他的资管机构也是有所缺设的,比如相比信托来,银行理财子公司没有贷款牌照。不仅不能直接放款,而且银行理财子公司也不得委托自己的母银行、母行发放贷款。因为2018年1月有一个文件,叫商业银行委托贷款管理办法,规定委托贷款的资金来源必须是自有资金,不得是受托管理的他人资金。这个委贷新规一出来,所有的资管就不能通过银行放委贷了,包括银行理财子公司,所以说如果银行理财子公司要放贷款必须走信托。另外相比券商资管和机制来讲,它是没有资产证券化SPV的资格。


目前我们资产证券化主要是银行间的IBN和交易所的ABS市场。银行间IBN主要是SPV的资格是信托。另外交易所的ABS市场主要是券商基金,资产证券化的牌照,银行理财子公司是没有的,所以它也跟我们资管机构合作。


总结一句话,银行理财子公司仍然是整个大资管的最上游,是金主,该跪还得跪。但是其他资管机构可以和它有一些比较优势,所以双方的合作空间还是大大的。

第二,信托。


这是一个神奇的行业。过去大家经常有一句话叫“年年难过,年年过,每年过得都还不错”。我一直在思考,为什么年年难过,年年又能过去呢?我惊讶的发现,过去信托行业三板斧,地产、城投和通道,或者以事务管理为信托,它是一个此起彼伏的关系,有些年份大打地产,有些年份主要看成投,有些年份主要做事务管理类信托。整个信托行业有多大呢?2019年三季度末的数据是21.99万亿。不过对于信托行业来讲,现在增长不是它的荣耀,现在都是要讲降规模。因为客观来讲,信托行业过去这么年快速发展,是因为和银行理财所谓的银信合作成就了它,现在本身都要规范,所以要去通道。监管现在对信托的态度就是你的通道业务要限制,现在地产业务也是在限制,都实行了一个规模管控。


信托公司,我画了一张图来呈现,其实也代表了我对信托行业发展趋势的一个看法。

最左边就是财富直销业务,过去信托公司是委托银行,委托三方财富卖它的产品,现在一个共识或者共同选择都是要自己卖产品。所以信托公司会搞出自己的一个销售渠道,要真正往财富管理业务上升级,不是简单卖产品,而是给客户做资产配置,以及就是要做财富传承,就是家族信托。


家族信托这个业务,就是信托公司独有的,很多人认为信托公司没有独有的业务。家族信托一个非常重要的功能就是委托人和受益人分离,A拿一个钱来设信托,但是你可以指定受益人是其他人,比如说你的家人、你的孩子。这样一个功能就使得信托可以用来做代际传承,去做这样一些隔离。


如果按照中国的遗产法,比如说老爸死了,去世了,然后钱留给他的儿子。遗产在中国是夫妻双方的共同财产,如果他儿子离婚的话要分给儿媳的,假如你设一个信托,把钱装在信托里面,指定受益人是他的儿子,婚姻万一有变动的话,儿媳是不分的。所以家族信托接下来在财富传承里面会有很多的发展空间,包括中国最顶尖的这些富豪,在上市的时候都会搭一个家族信托,我们熟知马云、刘强东基本上在海外搭的一个家族信托架构。


信托公司一类业务就是基于资金端从财富直销往财富管理业务做转型,甚至以后做家族信托。当然除了捐款的公益组织,还可以通过信托做慈善。第二块业务就是房地产业务,信托公司做的突出优势就是可以做所谓的地产前融。什么叫地产前融呢,这里面很专业的一个词叫432,房地产项目要满足432的条件,银行才可以开发贷。因为更便宜,大家的选择都是优先用开发贷。所以信托跟它比起来就没有优势,实际上过去这些开发商大量和信托合作,因为信托可以做432之前的夹层融资,就是明股实债,我形式上是一个股权投进去,或者说的严谨一点,非贷款的形式方式投进去。我通过和开发商产品结构的设计,以及开发商融资方各种约定来实现一个固定收益的目的。整个房地产信托的秘密就在于此。


现在房地产信托业务就受到比较大的影响,监管部门现在实行总量管控,房贷业务往何处去呢?可能两个方向。第一,如果要介入派发阶段,更多的要做真正的股权投资,运作这个项目。第二,做已经形成的资产证券化。


再一个业务就是城投业务。城投业务原来叫融资平台,我们现在把它叫城投业务,很艰难就是给融资平台放贷款。或者通过其他的一些应收账款流动化的手段提供服务。


还有就是服务信托,讲一个概念,服务信托不等于通道业务。现在监管部门对服务信托是一个鼓励的态度,比如说资产证券化业务就是一种服务信托业务。因为我提供的是信托的这么一个SPV的资产隔离功能。在这个功能基础上又发展了产品设计和承销能力,它又升级为一个投行业务。还包括阳光私募证券业务,还有其他的服务信托业务等等。这是服务信托。


还有一块就是固定收益业务,这块业务是我把它提到这么高的一个位置,因为我认为这是信托行业以后接下来转型的重要方向,就是固定收益+。我们还是要去做标品,信托公司擅长的肯定更多的是债券,而不是股票。所以固定收益+、固收是我们的一个大方向。在这里面信托公司有自己的优势,它的优势在哪里呢?我们这么多年做非标,所积累的这种接地气的信用评价能力。过去可能其他一些金融机构做债券投资更多是基金经理在那里看报表,吹空调,看评级,高度依赖于外部评级。而信托公司以后投一个债券,真的要做尽调的,要见对方的老板。所以我自己认为,信托公司做固收的一个逻辑或者优势就是你的非标赋能你的标。


再就是零售信贷业务。零售信贷业务很简单,原来都是放对公贷款,现在放零售贷款,跟银行做对公和零售的逻辑是一样的,是因为信托公司有贷款牌照。过去比如说捷信来到中国的时候,它不能直接放,它当时还没有消费金融公司,所以选择和信托合作。一开始信托是提供通道,慢慢往主动管理方向的去走,这是销金业务。其实很简单,以后的发展方向就是相当于在信托项下搞了一个消费金融公司。


还有一块是资本市场业务。资本市场业务相对来说是信托公司比较薄弱的一点。原因在于还是那个逻辑,信托投资者偏好固收,所以权益型的产品很难卖。再一个信托公司在这里面所积累的投资能力还在一个积累过程当中。所以信托公司资本市场更多的是做一级大市场,比如说并购重组、大股东增减持这样的一些业务。以后的发展方向仍然是真正的去做投资。


还有就是产业金融、不良资产业务,这些零零总总的业务,把它归纳起来无非就是做一个投资银行。投资银行过去就是用所谓的信托贷款或者明股实债这种方式去做。我们资管行业要拉平监管,同时我们的金融市场也要开放。我认为比较现实的开口,就是银行间市场债券、非金融企业债务融资工具要向信托公司开放。你让信托公司做债券市场承销,它就可以把自己的非标转成标。


还有就是资产管理,指投资管理,以及财富管理。财富管理和资产管理的区别在哪里?资产管理更多的是考虑钱有关的问题,这个钱怎么稳定的保值增值。财富管理是考虑跟人有关的问题。人有关的问题不仅仅是钱的问题,人面临的是什么?生老病死。首先我们要风险管理,所以要有保险,还有再次投资,还有传承,所以要家族信托。财富管理的内涵比资产管理还要大。


还有服务信托,服务信托就是利用信托的制度功能解决经济社会发展中的矛盾问题,提供一个架构。


信托公司大概业务就这样。信托行业客观来说,现在就是压力比较大,在发展转型过程当中。


关注微信公众号

了解更多资讯!

联系我们

资本市场50人论坛

海南省海口市琼山区滨江街道办滨江路356号海南自贸港数智科创园B区504-6

邮箱:contact@fushengjinke.com

电话:010-8302 0278

COPYRIGHT © 五十人资本市场论坛(海南)有限公司 www.cm50.org.cn ICP备案号:粤ICP备2021072143号-1